|
|
股市代码:SH600522 | |
taptap开户-taptap体育注册站群 |
taptap开户-taptap体育注册世贸有限公司
江东金具装备有限公司
上海昱品通讯科技有限公司
taptap开户-taptap体育注册宽带手艺有限公司
江苏taptap开户-taptap体育注册互联科技有限公司
江苏taptap开户-taptap体育注册伯乐达变压器有限公司
|
EN |

01. taptap开户-taptap体育注册科技集团“十四五”开局优异,,,,,,,,营收突破800亿元。。。。。
02. 河南、江苏自然灾难,,,,,,,,taptap开户-taptap体育注册第一时间为受灾地区提供电力通讯物资包管,,,,,,,,收到中共郑州市委送来的锦旗。。。。。
03. 捐资万万设立“taptap开户-taptap体育注册”教育奖励基金,,,,,,,,捐资750万元用于河口镇公益事业,,,,,,,,入选中国民营企业社会责任优异案例。。。。。
04. “精神家园工程师事情制”降生10周年,,,,,,,,打造成为新时代产改的“江苏样板”,,,,,,,,获授江苏省民营企业文化建设树模单位。。。。。
05. taptap开户-taptap体育注册宣布“绿色低碳制造”(GLCM)行动计划,,,,,,,,集团第四序度单位生产总值能耗降低10%。。。。。
06. 2021年是如春风电生长值得大书特书的一年,,,,,,,,全海域810台风机,,,,,,,,taptap开户-taptap体育注册海洋工程公司独装405台,,,,,,,,获得央企高度评价。。。。。
07. taptap开户-taptap体育注册与如东县人民政府、国华投资、低碳院签署氢能工业链四方战略合作协议,,,,,,,,新能源领域结构氢能工业链。。。。。
08. 制订《taptap开户-taptap体育注册科技基本法》,,,,,,,,完善战略委员会、风控委员会和谋划层分权分利管理步伐,,,,,,,,为第二个30年涤讪制度基础。。。。。
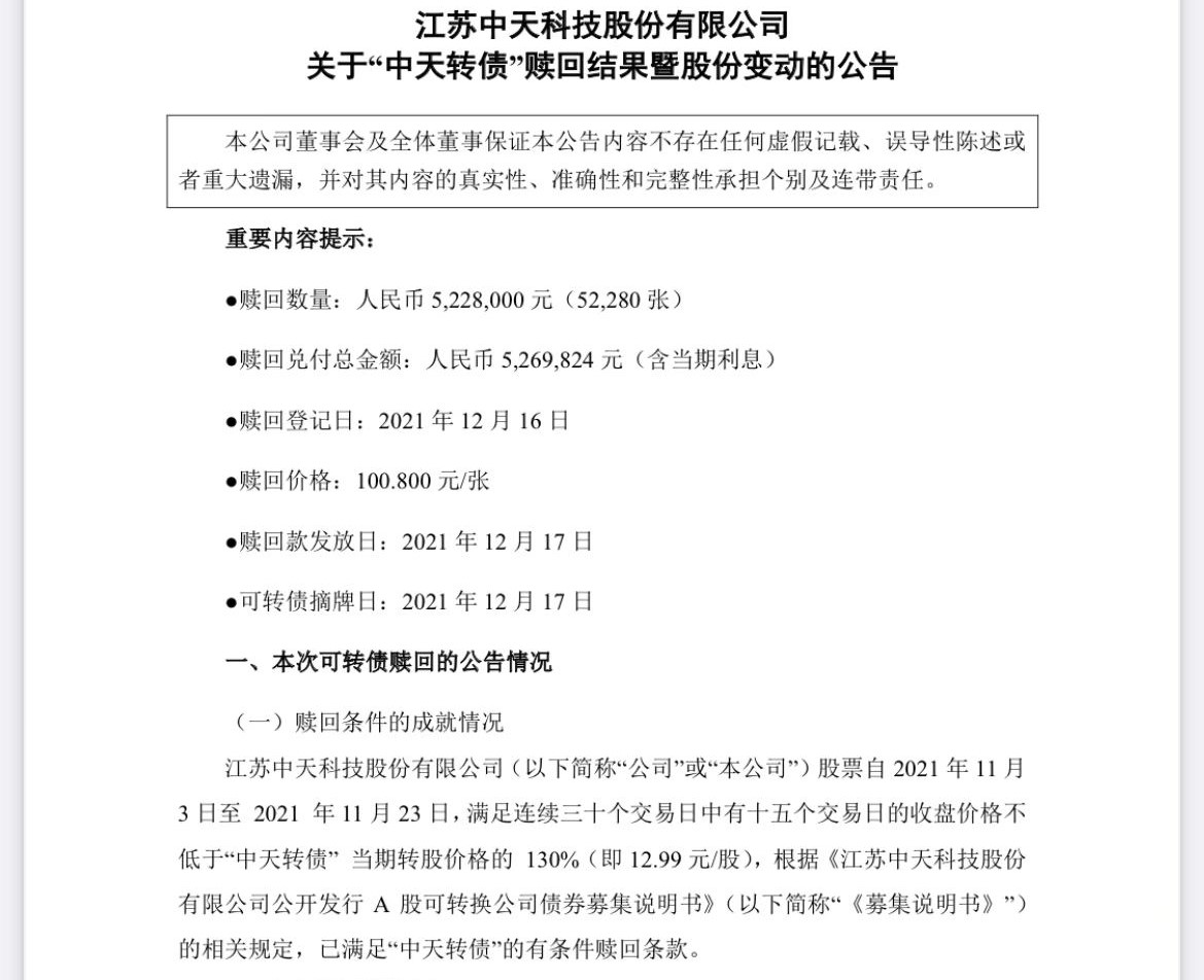
09. taptap开户-taptap体育注册39.65亿元可转债抵达提前赎回条件,,,,,,,,转股率达99.87%。。。。。
10. 薛济萍董事长受邀在江苏省庆党建设100周年座谈会上讲话,,,,,,,,被江苏省委表扬为“江苏省优异共产党员”。。。。。